欢迎光临武威职业学院 教务处(实验管理中心)! 今天是:
返回学院首页
加入收藏
设为首页
教务处(实验管理中心)
部门首页
新闻通知
教务运行
教学改革
学籍管理
教师教学发展
文件下载
专业建设
政策文件
教务处(实验管理中心)
新闻通知
教务运行
教学改革
学籍管理
教师教学发展
文件下载
专业建设
政策文件
热点文章
03-16
关于开展2014-2015学年第二学期初期教学检查工…
04-11
2024年武威市中等职业学校学生中职升学考试职业…
11-21
武威职业学院2019年教学能力比赛方案
11-21
关于开展2018年院级教学成果奖评选表彰工作的通知
12-11
关于做好2017-2018学年第二学期排课工作的通知
您现在的位置:
首页
>
教务处(实验管理中心)
>
政策文件
>
正文
政策文件
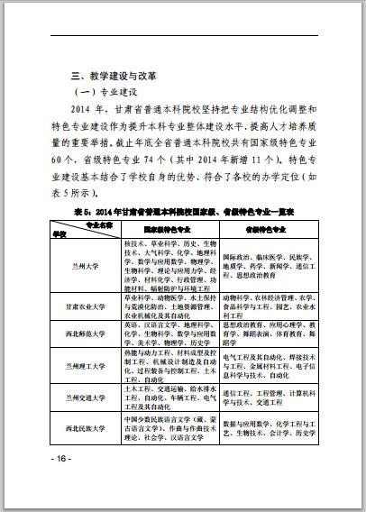
甘肃省普通高等学校2014年本科教学质量报告
作者:
来源:
发布时间:2016年06月01日
点击数:1,415
次
字号:【
小
中
大
】
[打印文章]
[添加收藏]
上一篇:
关于推荐教育系统2016年先进典型候选人的通知
[ 05-16 ]
下一篇:
关于印发《职业学校教师企业实践规定》的通知
[ 06-01 ]