热点文章
关于组织2016年9月全国计算机等级考试(NCRE)报名的通知
各教学单位:
根据甘肃省教育考试院《关于做好2016年9月全国计算机等级考试网上报名工作的通知》(甘教考院〔2016〕95号文件)要求,2016年9月全国计算机等级考试(NCRE)将于2016年6月6日开始报名,全省统一实行网上报名。本次报名按照考生网上填报、考点网上审核、考生网上缴费的步骤进行。现将有关安排及要求通知如下:
一、报名时间
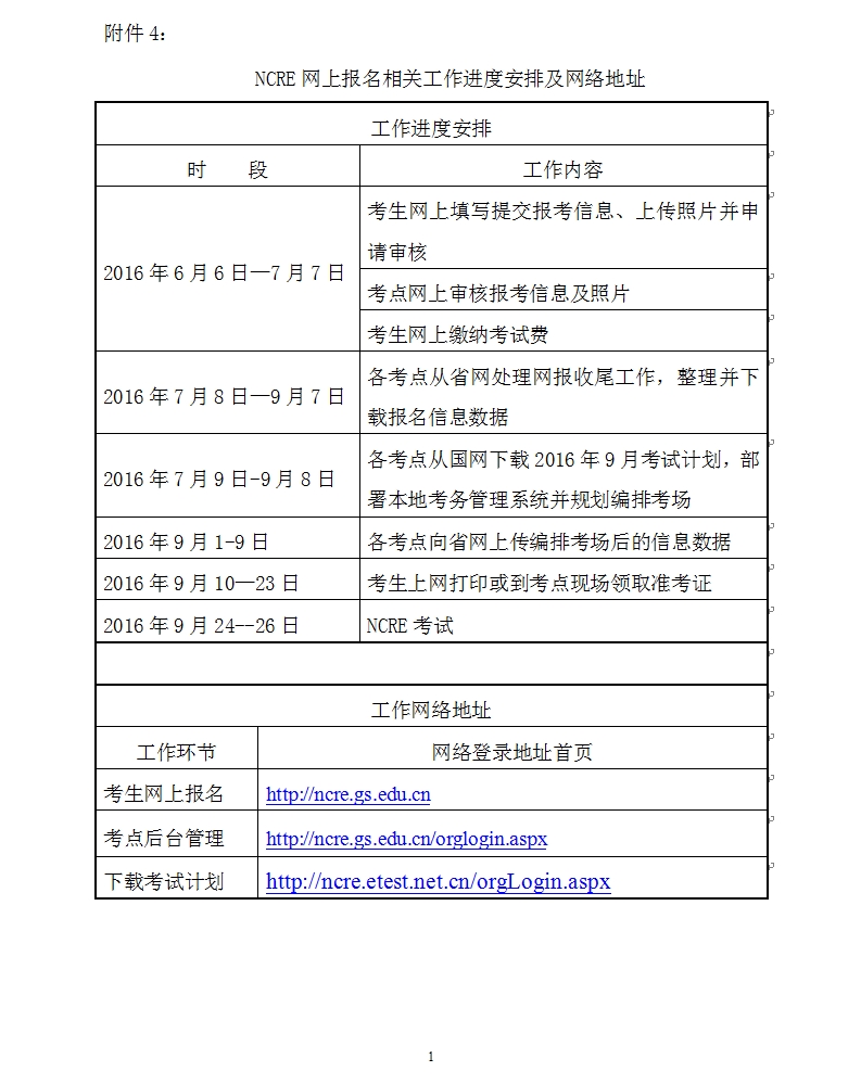
2016年6月6日—7月7日。
二、报名网站
报名网站地址为http://ncre.gs.edu.cn。
三、报名流程
1.考生打开报名网址后,已有账号的可以直接登录,没有帐号的先注册帐号(或者使用QQ登录)并牢记自己的帐号和密码,注册登录后在网上填报信息,提交成功后按要求上传电子照片。
2.考生填写完成报考信息确认无误后,需提交申请信息审核,考点将在24小时内处理。审核通过后,信息锁定,方能进行网上支付;未审核通过,可修改信息后继续提交。
3.考生审核通过后在报名系统中进行网上支付,支付平台为第三方支付平台—首信易支付,考试费用为每人每科次100元。
4.考生在2016年9月10—23日在网上打印准考证并在规定的时间参加考试。
四、特别提示
1.在校生报计算机一级的选择 科目15一级计算机基础及MS office应用,请勿选择14和16,考生上传电子照片后需提交申请信息审核,未申请者报名不成功。
2.本次采用网上报名、网上支付,必须在规定的时间内完成报名和支付,逾期将不能报名。
3.在校生只能在本校考点报考,不得跨考点报考。每个考生可报考多个科目,但不能重复报考同一科目。
4.照片规格要求:照片应为考生本人近期正面免冠半身证件照(浅蓝色背景),照片文件应为JPEG格式,后缀名为.jpg,照片文件大小要求:20KB-200KB。
5.详细信息请参看甘肃省教育考试院《关于做好2016年9月全国计算机等级考试网上报名工作的通知》(甘教考院〔2016〕95号文件)及《甘肃省2016下半年全国计算机等级考试公告》(已传至群文件)。
6.请各教学系将《甘肃省2016下半年全国计算机等级考试公告》等信息传达到每个考生。
五、联系方式
电话:0935-6975008 地点:大学生活动中心教务处
教务处
2016年6月8日




















- 上一篇:武威职业学院2016年青年教师教学大赛活动实施方案[ 06-08 ]
- 下一篇:2015-2016学年第二学期期末考试工作安排[ 06-21 ]

